Perform analysis and calculate the values of vgs, Electrical Engineering

Assignment Help:

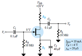
A small signal amplifier circuit is given in figure Q 4. The values of RD and RS must be set such that the gain of the system is 8. It is also known that Vgs = ¼ Vp.

a). Perform dc analysis and calculate the values of Vgs, Id.
b). Calculate the values of gm0 and gm.
c). Draw the ac equivalent model and derive an expression for the mid band gain of the system.
d). Determine the value of RD.
e). Calculate the value of RS.

2496_Perform analysis and calculate the values of Vgs.png


Related Discussions:- Perform analysis and calculate the values of vgs

Determine the output waveform of the voltage, Q. The first four harmonics i...

Q. The first four harmonics in the Fourier series of current waveform given by where I m = 15 mA and T = 1 ms. If such a current is applied to a parallel combination of R

Find an expression for the total flux, Q. A rectangular loop is placed in t...

Q. A rectangular loop is placed in the field of an infinitely long straight conductor carrying a current of I amperes, as shown in Figure. Find an expression for the total

Selection of right- flex in electricity and gas hazards, Selection of Right...

Selection of Right- Flex : It is also important that the flex we choose is appropriate to the appliance used. Like fuses, the cables and flexes are also rated according to their

Explain practical digital to analog converters, Explain Practical Digital t...

Explain Practical Digital to Analog Converters? In several DSP applications, we must reconstruct an analog signal after the digital processing stage. This is completed using a

Core electron binding energies, Perform a Hartree-Fock geometry optimizatio...

Perform a Hartree-Fock geometry optimization calculation of butadiene using a minimal basis set. Repeat with the 6-311G(d,p) basis set, using the optimized minimal basis set geomet

Test equipment , What is the function of the time-base generator as used in...

What is the function of the time-base generator as used in an oscilloscope

Explain from the drain characteristics, Q. Explain from the drain character...

Q. Explain from the drain characteristics that a JFET has  infinite resistance? When V GS = 0v when a positive voltage Vds has been applied across the channel and the gate

Sketch ro versus vgs, Q. Sketch g m versus v GS for a JFET with I DSS = ...

Q. Sketch g m versus v GS for a JFET with I DSS = 10 mA, V P = 3V, V A = 100 V, and v DS = 10 V. See what happens if V A →∞. Also sketch r o versus v GS .

Digital principle, aliasing with message spectrum and two frequency shifted...

aliasing with message spectrum and two frequency shifted replica and remedies to combat aliasing

Determine the transfer function and driving-point impedance, Q. A filter is...

Q. A filter is a network employed to select one range of frequencies while rejecting all other frequencies. A basic building block often used in integrated-circuit filters is shown

Write Your Message!

Captcha
Free Assignment Quote

Assured A++ Grade

Get guaranteed satisfaction & time on delivery in every assignment order you paid with us! We ensure premium quality solution document along with free turntin report!

All rights reserved! Copyrights ©2019-2020 ExpertsMind IT Educational Pvt Ltd