Harmonic Oscillator:
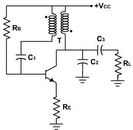
One feedback type harmonic oscillator circuit is shown in figure 1.

Figure 1 Figure 2
The DC equivalent circuit is shown in the figure 2. The DC operating point is set by selecting VCC, RB and RE. The AC equivalent circuit is also shown in the figure 3.

Figure 3
The transformer provides 180° phase shift to guarantee the positive feedback so that at the required frequency of the oscillation, total phase shift from vin to vx is made equal to 0° and magnitudes are made equal by selecting turns ratio properly. RE also controls and stabilizes the gain through negative feedback. C2 and transformers equivalent inductance make up a resonant circuit which determines frequency of oscillation.
C1 is used to block DC through low DC resistance of the transformer primary. C1 has negligible reactance at frequency of oscillation, thus it is not part of the frequency determining network, and the same is applied to C2.
In this circuit, there is active device suitably biased to provide the necessary gain. Since the active device produces loop phase shift 180º (from base to collector), a transformer in the feedback loop provides an additional 180º to yield to a loop phase shift of 0º. The feedback factor is equivalent to the transformer's turns ratio. There is a turned circuit also, to determine the frequency of oscillation.
The load is in parallel with C2 and the transformer. If the load is resistive, which is usually the case, the Q of the tuned circuit and the loop gain are both affected, this must be taken into account when determining the minimum gain required for oscillation. If the load has a capacitive component, then the value of C2 should be reduced accordingly.
Email based Electronics Devices and circuits assignment help - homework help at Expertsmind
Are you searching Electronics Engineering assignment help expert for help with Harmonic Oscillator questions? Harmonic Oscillator topic is not easier to learn without any external help? We at www.expertsmind.com offers free lecture notes for Electronics Devices and circuits assignment help and Electronics Devices and circuits homework help. Live tutors are available 24x7 hours for helping students in their Harmonic Oscillator related problems. We provide step by step Harmonic Oscillator question's answers with 100% plagiarism free content. We prepare quality content and notes for Harmonic Oscillator topic under Electronics Devices and circuits theory and study material. These are avail for subscribed users and they can get advantages anytime.
Why Expertsmind for assignment help
- Higher degree holder and experienced experts network
- Punctuality and responsibility of work
- Quality solution with 100% plagiarism free answers
- Time on Delivery
- Privacy of information and details
- Excellence in solving electronics engineering questions in excels and word format.
- Best tutoring assistance 24x7 hours