Process capability index - asymmetrical positioning, Operation Management

Assignment Help:

Process Capability Index - Asymmetrical Positioning of the Process

As stated earlier, the Cp index assumes that the process mean is centred within the tolerance band, but, in practice, this is often an unreasonable assumption. For this reason, alternative indices have been devised which take account of asymmetrical positioning of the process mean relative to mid-tolerance. Consider the process output represented in this next figure, for which the LSL is 10, the USL is 20, the process mean (µ) is 18 and the standard deviation (σ) is 1.166. For this process the Cp index value is 1.43 [i.e. (20 - 10)/ (6 × 1.166)], which might suggest that the output has a very low level of non-conformance. However, as can be seen from the figure, a significant proportion of the output actually lies beyond the upper specification limit. The Cpk index takes account of the asymmetry by relating the spread of one side of the output distribution (3σ) to the difference between the process mean (µ) and the nearest specification limit. Two calculations are performed, and the lowest value (worst case) is taken as the index value.

1148_Process Capability Index – Asymmetrical Positioning of the Process.png

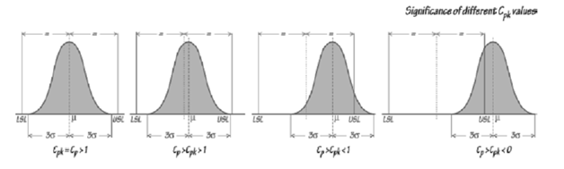
In the example in the figure above, the Cpk index is 0.57 [ie (20 - 18)/(3 × 1.166)], indicating that the process, as currently set, is not capable of producing to the design specification. The following figure shows the significance of different Cpk values.

1302_Process Capability Index – Asymmetrical Positioning of the Process 1.png


Related Discussions:- Process capability index - asymmetrical positioning

Explain high quality information, Analysis: categorize the five common char...

Analysis: categorize the five common characteristics of high quality information and rank them in order of importance to carnival cruise.

Explain advantages of matrix organization, Explain advantages of matrix org...

Explain advantages of matrix organization. Advantages of matrix organization (i)  Permitting better planning and control to meet deadline if effectively focuses resource

Calculate the annual total cost, ABC Aircraft uses 2,000 drill bits annuall...

ABC Aircraft uses 2,000 drill bits annually. Each drill bit costs $50 and each order ABC places costs $30. The annual carrying rate is 20% of unit cost. ABC has contracted with the

Kanban cards needed, A bottling plant fills 2,400 bottles every two hours. ...

A bottling plant fills 2,400 bottles every two hours. The lead time is 40 minutes and a container accommodates 120 bottles. The safety stock is 10 percent of expected demand. How m

Discuss illiteracy and poor diets, Illiteracy and poor diets have been know...

Illiteracy and poor diets have been known to cost countries up to what percent of their productivity?

What are the factors to effect capacity levels, What are the factors to eff...

What are the factors to effect capacity levels? Factors effecting capacity levels are as follows: • Resources accessible for example, labour and skills, machine time and

Level capacity plan, Level Capacity Plan The inventory size is varied ...

Level Capacity Plan The inventory size is varied keeping the workforce size and utilization of work constant. The number of workers ( working size) is kept constant throughout

Explain internet played a role in retailing transactions, Do wholesaling in...

Do wholesaling intermediaries provide any ultimate value to customers, or do they just interfere with the process of retailing? Explain the reasons for your answer. Has the emergen

Explain hoosier burger context-level data-flow diagram, Using the book Esse...

Using the book Essentials of Sustem Analysis and Design Read the Hoosier Burger scenario on the text and address the following (you only need to complete parts a through c) in a

Explain exponential smoothing, An electrical contractor's records during th...

An electrical contractor's records during the last five weeks indicate the number of job requests Week: 1 = 22 requests 2= 24 requests 3= 20 requests 4= 23 requests 5= 24 requests

Write Your Message!

Captcha
Free Assignment Quote

Assured A++ Grade

Get guaranteed satisfaction & time on delivery in every assignment order you paid with us! We ensure premium quality solution document along with free turntin report!

All rights reserved! Copyrights ©2019-2020 ExpertsMind IT Educational Pvt Ltd