Location of a rectangle - graphics objects, MATLAB in Statistics

Assignment Help:

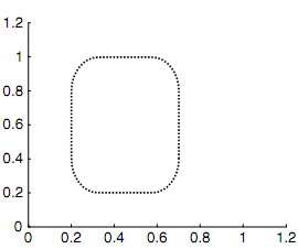
Location of a rectangle - graphics objects:

The location of a rectangle is [x y w h], where x and y are the coordinates of the lower left point, here w is the width, and h is the height. The default rectangle has a location of [0 0 1 1]. The default Curvature is [0 0], that means no curvature. The values range from [0 0] (i.e., no curvature) to [1 1] (i.e., ellipse). A more interesting rectangle object is shown in figure. Note that properties can be set whenever calling the rectangle function, and also consequently by using the set function.

1631_Location of a rectangle.png

>> rh = rectangle('Position', [0.2, 0.2, 0.5, 0.

    'Curvature',[0.5, 0.5]);

>> axis([0 1.2 0 1.2])

>> set(rh,'Linewidth',3,'LineStyle',':')


Related Discussions:- Location of a rectangle - graphics objects

Graphics objects, Graphics objects: The objects involve graphics primit...

Graphics objects: The objects involve graphics primitives like lines and text, and also the axes used to orient the objects. These objects are organized hierarchically, and the

Combining nested for loops and the if statements, Combining Nested FOR Loop...

Combining Nested FOR Loops and the IF Statements: The statements inside a nested loop can be any of the valid statement, involving any selection statement. For e.g., there can

Run-time or execution-time error, Run-time or execution-time error: Th...

Run-time or execution-time error: The Run-time, or execution-time, errors are found whenever a script or function is executing. With most of the languages, an illustration of

Vectorizing, Vectorizing: In most of the cases in MATLAB, loops are no...

Vectorizing: In most of the cases in MATLAB, loops are not essential. As MATLAB is written specifically to work with the vectors and matrices, most operations can be completed

Logical built-in functions, Logical Built-In Functions: There are buil...

Logical Built-In Functions: There are built-in functions in the MATLAB which are useful in conjunction with vectors or matrices of all logical true or false values; two of the

Statistics, Statistics There are numerous statistical analyses which ca...

Statistics There are numerous statistical analyses which can be executed on data sets. In MATLAB software, the statistical functions are in the data analysis help topic known a

Assignment , Determine sequence weights for the sequences ACTA, ACTT, CGTT,...

Determine sequence weights for the sequences ACTA, ACTT, CGTT, and AGAT in problem 1 by using Thompson, Higgins, and Gibson method a) compute pairwise distances between sequences

Sequential search, Sequential Search: A sequential search is completed...

Sequential Search: A sequential search is completed by looping through the vector element-by-element starting from the beginning, looking for the key. Usually the index of the

Debugging techniques, Debugging Techniques: Any error in the computer ...

Debugging Techniques: Any error in the computer program is called a bug. This word is thought to date back to the 1940s, whenever a problem with an early computer was found to

Input in a while loop, Input in a While Loop: The script below repeats...

Input in a While Loop: The script below repeats the procedure of prompting a user, the reading in a positive number, and echo-printing it, as long as the user properly enters

Write Your Message!

Captcha
Free Assignment Quote

Assured A++ Grade

Get guaranteed satisfaction & time on delivery in every assignment order you paid with us! We ensure premium quality solution document along with free turntin report!

All rights reserved! Copyrights ©2019-2020 ExpertsMind IT Educational Pvt Ltd