Explain tri-state logic inverter, Computer Engineering

Assignment Help:

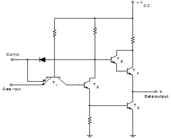
Explain Tri-state logic inverter with the help of a circuit diagram. Give its Truth Table.

Ans:

Tri-state Logic Inverter:

The functional diagram of Tri-state Logic Inverter is demonstrated in fig.(a) and the logic diagram of this is demonstrated in fig.(b). While the control input is LOW, the drive is removed from T3 and T4. Thus both T3 and T4 are cut-off and the output is in the third state. While the control input is HIGH, the output Y is Logic 1 or 0 depending upon the data input.  Tri-state Logic Inverter's truth table is given in Table no.1

89_Functional Diagram of Tri-state Logic Inverter.png

Fig.(a) Functional Diagram of Tri-state Logic Inverter

1662_Logic Diagram of Tri-state Logic Inverter.png

Fig.(b) Logic Diagram of Tri-state Logic Inverter


Data Input

Control

Data Output

0

0

High - Z

1

0

High - Z

0

1

1

1

1

0

Table no.1 Truth Table of Tri-state Logic Inverter


Related Discussions:- Explain tri-state logic inverter

Write a program which collects in data samples, Write a program which colle...

Write a program which collects in data samples from a port at 1 ms interval. The upper 4 bits collected data same as mastered and stored in an array in successive locations. ; R

What are inertial and non-inertial frame of references, Q. What are inertia...

Q. What are inertial and non-inertial frame of references? (i) Inertial (or) unaccelerated frames: Bodies in this frame follow Newton's law of intertia as well as othe

Explain working of telnet, Q. Explain Working of TELNET? The working o...

Q. Explain Working of TELNET? The working of TELNET 1.  Commands and characters are sent to operating system on common server computer. 2.  Local operating system send

What are different normalization forms, What are different normalization fo...

What are different normalization forms? 1NF: Eliminate Repeating Groups Make a separate table for every set of related attributes, and give each table a primary key. Each fie

Explain about behavioral notations, Explain about Behavioral Notations ...

Explain about Behavioral Notations These notations contain dynamic elements of the model.  Their elements comprise interaction and the state machine. It also comprise classe

Types of port, Define port? Give types of port available? Ans: An I/O in...

Define port? Give types of port available? Ans: An I/O interface consists of circuitry needed to connect an I/O device to computer bus. One side consists of a data path contain

Write a program to input an address, Write a program to input an address i....

Write a program to input an address i.e. 20 Hex and read the byte (char) contents of that address   Answer   include void main() { char prompt; Date: 26th August 2012

Illustrate programming based on message passing, Q. Illustrate Programming ...

Q. Illustrate Programming Based on Message Passing? Since we know programming model based on message passing employs high level programming languages such as C/C++ along with a

Define interrupts, Interrupts are signals which cause the CPU to suspend th...

Interrupts are signals which cause the CPU to suspend the currently executing program and transfer to a special program known as an interrupt handler. Interrupt handler determines

Describe data parallel model, Describe Data Parallel Model? In data par...

Describe Data Parallel Model? In data parallel model most of parallel work concentrates on performing operations on a data set. Data set is characteristically organised in a co

Write Your Message!

Captcha
Free Assignment Quote

Assured A++ Grade

Get guaranteed satisfaction & time on delivery in every assignment order you paid with us! We ensure premium quality solution document along with free turntin report!

All rights reserved! Copyrights ©2019-2020 ExpertsMind IT Educational Pvt Ltd