Chaining Method as Method of Collision Resolution , Data Structure & Algorithms

Assignment Help:

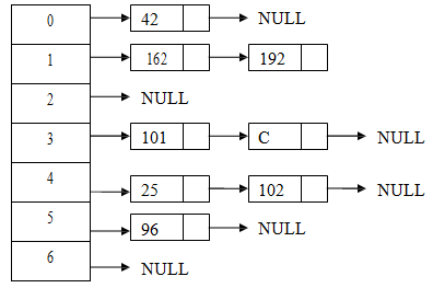
Q. The given values are to be stored in a hash table

25, 42, 96, 101, 102, 162, 197

Explain how the values are hashed by using division technique of hashing with a table size of 7. Use chaining as the method of collision resolution.                 

Ans:

Table size=7

25%7=4

42%7=0

96%7=5

101%7=3

102%7=4

162%7=1

197%7=1

So collision resolution can be resolved as shown below:

856_Collision Resolution.png


Related Discussions:- Chaining Method as Method of Collision Resolution

Method to add an element in circular queue, Q. Let us consider a queue is h...

Q. Let us consider a queue is housed in an array in circular fashion or trend. It is required to add new items to the queue. Write down a method ENQ to achieve this also check whet

How will you represent a max-heap sequentially, How will you represent a ma...

How will you represent a max-heap sequentially? Max heap, also known as the descending heap, of size n is an almost complete binary tree of n nodes such that the content of eve

Complexity of an algorithm, An algorithm is a sequence of steps to solve a ...

An algorithm is a sequence of steps to solve a problem; there may be more than one algorithm to solve a problem. The choice of a particular algorithm depends upon following cons

Define queue fifo ?, A queue is a particular type of collection or abstract...

A queue is a particular type of collection or abstract data type in which the entities in the collection are went in order and the principal functions on the collection are the add

What are the dynamic arrays, What are the Dynamic arrays Dynamic arrays...

What are the Dynamic arrays Dynamic arrays are convenient for programmers since they can never be too small-whenever more space is needed in a dynamic array, it can simply be e

Abstract data type- queue, A significant aspect of Abstract Data Types is t...

A significant aspect of Abstract Data Types is that they explain the properties of a data structure without specifying the details of its implementation. The properties might be im

Determine about the push operation, Determine about the push operation ...

Determine about the push operation A Container may or may not be accessible by keys, so it can't make assumptions about element retrieval methods (for example, it cannot have a

Sparse metrics, Q. Define the sparse metrics and also explain the represent...

Q. Define the sparse metrics and also explain the representation of a 4X4 matrix using linked list.         Ans: A matrix in which number of zero entries is quite h

Algorithm to evaluate expression given in postfix notation , Q. Write down ...

Q. Write down an algorithm to evaluate an expression given to you in postfix notation. Show the execution of your algorithm for the following given expression. AB^CD-EF/GH+/+*

What is assertions and abstract data types, Assertions and Abstract Data Ty...

Assertions and Abstract Data Types Even though we have defined assertions in terms of programs, notion can be extended to abstract data types (which are mathematical entities).

Write Your Message!

Captcha
Free Assignment Quote

Assured A++ Grade

Get guaranteed satisfaction & time on delivery in every assignment order you paid with us! We ensure premium quality solution document along with free turntin report!

All rights reserved! Copyrights ©2019-2020 ExpertsMind IT Educational Pvt Ltd