Block diagram of a microcomputer system, Computer Engineering

Assignment Help:

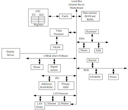
Q. Block Diagram of a Microcomputer System?

Before going on to consider the I/O sub/systems of a computer, let's discuss how a digital computer system can be realized by a microcomputer system. A typical microcomputer system comprises a microprocessor plus memory and I/O interface. The different components that form system are connected by buses which transfer data, instructions, addresses and control information among components. Block diagram of a microcomputer system is displayed in Figure below.

2282_Block Diagram of a Microcomputer System.png

Figure: Block Diagram of a Microcomputer System


Related Discussions:- Block diagram of a microcomputer system

Effectiveness - efficiency - safety and utility of site, Based on your unde...

Based on your understanding of Unit 2, compile a set of five usability and/or user experience goals which you think will be useful in evaluating the two sites when gathering the in

Which device consume minimum power, Which device consume minimum power ? ...

Which device consume minimum power ? Ans. Minimum power consume by CMOS as in its one p-MOS and one n-MOS transistors are connected in complimentary mode, so one device is ON a

How many two-input AND and OR gates are required to realize , How many two-...

How many two-input AND and OR gates are required to realize Y=CD+EF+G ? Ans. Y=CD+EF+G No. of two i/p AND gates=2 No. of two i/p OR gates = 2 One OR gate to OR CD and EF

How can i delete a file, The Standard C Library function is removing. (This...

The Standard C Library function is removing. (This is thus one of the few questions in this section for which the answer is not ''It's system-dependent.'') On older, pre-ANSI Unix

What is perl, Perl is an interpreted language (not compiled, like Java) whi...

Perl is an interpreted language (not compiled, like Java) which is ideally suited for CGI programming. It has its roots in UNIX system administration and offers various features li

Introduction to the sorted arraylist, Consider  a  collection  class  that ...

Consider  a  collection  class  that  is  similar  to  the ArrayList  class,  except  that  elements  are sorted in a certain order. We will call this class SortedArrayList. This c

Application and factors related to scanners, Q. Application and factors rel...

Q. Application and factors related to Scanners? When you purchase a scanner there are various factors which can be looked at: Compatibility of Scanner with your Computer, The T

First in first out method, The First In First Out method assumes items of s...

The First In First Out method assumes items of stocks are issued in the same order as they are received. Thus the goods received first are assumed to be the first to be issued .Any

Generation of erp products, 1. How does this new generation of ERP products...

1. How does this new generation of ERP products differ from traditional solutions? 2. What are the major external forces driving competition in the ERP industry? Cloud comput

fisherpersons are not over-fishing, Prepare the Relational Tables to signi...

Prepare the Relational Tables to signify the following situation, which is defined by means of text and an Entity Relationship Diagram. Note: Do not attempt to vary the ERD. Yo

Write Your Message!

Captcha
Free Assignment Quote

Assured A++ Grade

Get guaranteed satisfaction & time on delivery in every assignment order you paid with us! We ensure premium quality solution document along with free turntin report!

All rights reserved! Copyrights ©2019-2020 ExpertsMind IT Educational Pvt Ltd