Reference no: EM132550776
Question 1: In the following circuit, calculate the voltage gain, input impedance, and output impedance of the network. Given β = 100, VA = 10V. Neglect the early effect for the input impedance and gain calculation.

Question 2:
a. Calculate Vout in terms of V1 and v2 for A0 = ∞ and A0 < ∞.

b. Determine Vout in terms of Vin for the circuit shown below.

Question 3: Consider the current mirror in Figure P3a. Assume Vdd = 5V, μ0Cout = 100 μA/V2, VT = 1 V, λ = 0.025 V-1 and (W/L)1 = (W/L)2 = (W/L)3 = 10.

a. What is the value of Iref if Io = 1mA?
b. Find the value of Rref such that Io = 1mA.
c. Calculate the small signal output impedance of the current mirror (Rout).
Now the current mirror in Figure P3a is used to bias the common source amplifier of Figure P3b. Assume μpCout = 50 μA/V2, |VTP| = 1V, λ = 0.025 V-1, (W/L)4 = 40 and Rsig = 50Ω.

a. Find the required value of the DC bias at the gate of M4 (Vbias) for Io = 1mA. Assume that the magnitude of Vsig is small and does not affect the DC operating point.
b. Draw the small signal equivalent circuit of the amplifier (You may replace the current mirror with its output impedance.
c. Calculate the small signal gain of the circuit (Vout/Vsig)
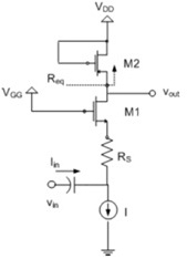
Question 4: For both transistors, λ1 = λ2 = 0.

a. Find the Reef as indicated in the circuit.
b. Replace M2 with the equivalent resistance found in (a). Draw the small signal model for the circuit.
c. Find the expression for the voltage gain of the circuit.
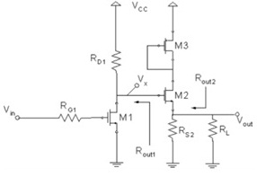
Question 5: In the circuit below, assume all transistors are in saturation. Include channel length modulation in your analysis.

a. Draw the small signal equivalent circuit.
b. Find an expression for Vx/Vin
c. Find an expression for Vout/Vx
d. Find an expression for Vout/Vin
e. Find an expression for Rout1
f. Find an expression for Rout2