Nortons Theorem Assignment Help

Assignment Help: >> Circuit Theorems >> Nortons Theorem

Norton's Theorem

Thevenin's equivalent circuit is a practical voltage source. In contrast, Norton's equivalent circuit is a practical current source. This can be formally stated as

"Any 2-terminal, linear circuit, of resistors and sources, is replaced by a single current source in parallel with a resistor."

To determine Norton's equivalent circuit, Norton current, IN, and Norton resistance, RN, are required. The following steps depicts the process required.

1. Remove load resistance, RL.

2. IN is SC current through the load terminals and

3. RN is the resistance across the load terminals with all sources replaced by their internal resistances. Clearly RN =RTH.

Example

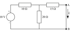
For = circuit diagram shown in Figure, use Norton's theorem to determine current through the 5Ωresistance. As mentioned above, The Norton's resistance is same as Thevenin's resistance, that is
2187_Nortons Theorem.png 

To find out Norton's current, terminals A and B in Figure (b) are short circuited. Then the current through the short circuited terminals is Norton current, IN or Isc.
1879_Nortons Theorem1.png 
There are a number of ways to solve above circuit like KVL, KCL, but, circuit reduction techniques have been chosen here. Firstly, total current supplied by voltage source can be found by adding resistances using Series or parallel combination.

1798_Nortons Theorem2.png 
Since Is I10Ω,Isc can be found by employing CDR between 15Ω and 20Ω resistances that is
812_Nortons Theorem3.png 
The Norton's equivalent circuit is drawn as shown in Figure given below
2366_Nortons Theorem4.png 

Norton's equivalent circuit for the Figure given above across the 5Ω load. The current through the resistance is determined by the application of CDR between RL and RN, thus

50_Nortons Theorem5.png 
which tallies with result when Thevenin's theorem was employed.

 

Email based Nortons Theorem assignment help - Nortons Theorem homework help at Expertsmind

Are you finding answers for Nortons Theorem based questions? Ask Nortons Theorem questions and get answers from qualified and experienced  Circuit Theory tutors anytime from anywhere 24x7. We at www.expertsmind.com offer Nortons Theorem assignment help -Nortons Theorem homework help and Circuit Theory  problem's solution with step by step procedure.

Why Expertsmind for Circuit Theory assignment help service

1.     higher degree holder and experienced tutors

2.     Punctuality and responsibility of work

3.     Quality solution with 100% plagiarism free answers

4.     On Time Delivery

5.     Privacy of information and details

6.     Excellence in solving Circuit Theory queries in excels and word format.

7.     Best tutoring assistance 24x7 hours

 

Free Assignment Quote

Assured A++ Grade

Get guaranteed satisfaction & time on delivery in every assignment order you paid with us! We ensure premium quality solution document along with free turntin report!

All rights reserved! Copyrights ©2019-2020 ExpertsMind IT Educational Pvt Ltd